保密科技产品采购流程_涉密设备采购注意事项

新网编辑 2 0

一、什么是保密科技产品?为何必须单独采购?

保密科技产品是指经国家保密行政管理部门检测合格、具备防窃密、防篡改、防泄漏功能的专用软硬件。与普通IT设备相比,它们在设计、生产、流通环节都执行更高级别的安全标准。因此,采购时必须与普通商品分离,避免“混采”带来的合规风险。

保密科技产品采购流程_涉密设备采购注意事项
(图片来源 *** ,侵删)

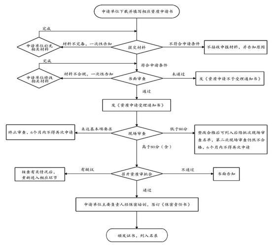
二、保密科技产品采购流程拆解

1. 需求确认:先定级,后选型

  • 密级判定:由单位保密办牵头,依据《国家秘密及其密级具体范围的规定》对拟处理信息的更高密级进行确认。
  • 功能需求清单:列出必须支持的保密功能,如单向导入、红黑电源隔离、国密算法芯片等。

2. 供应商资质预审

只有进入《国家保密科技测评中心合格产品目录》的厂商才有资格参与投标。预审时重点核查:

  1. 有效期内的《涉密信息系统集成资质证书》;
  2. 产品检测报告编号与目录是否一致;
  3. 近三年无重大泄密不良记录。

3. 招标文件编制要点

招标文件必须包含保密条款专章,示例:

中标人须与采购人签订《保密责任书》,所有接触项目的技术人员须通过采购人组织的保密审查。

4. 评标与定标:技术分权重不低于60%

技术评分项通常涵盖:

  • 安全架构完整性
  • 漏洞响应时效
  • 是否支持国密 *** 系列算法

三、涉密设备采购注意事项

1. 物流环节如何防“调包”?

采用“双人押运+铅封校验”模式:设备出厂时加装一次性防拆铅封,运输过程全程录像, *** 后由保密办、使用部门、供应商三方共同拆封并留存影像。

2. *** 验收别只看外观

除了核对序列号,还需:

保密科技产品采购流程_涉密设备采购注意事项
(图片来源 *** ,侵删)
  • 使用专用检测工具读取芯片ID,确认与检测报告一致;
  • 物理隔离环境中通电自检,验证固件版本未被篡改。

3. 安装部署的“三不原则”

  1. 不连接外网:所有驱动、补丁通过保密管理部门批准的光盘单向导入;
  2. 不留后门:安装完成后立即修改默认口令,并关闭非必要端口;
  3. 不混用管理员:系统管理员与安全审计员必须由不同人员担任。

四、常见疑问快问快答

Q:采购预算不足,能否用非目录产品替代?

A:绝对不行。使用未列入目录的产品,即使功能相似,也视为擅自降低保密标准,年度保密审查直接不合格。

Q:老旧保密设备如何报废?

A:必须交由省级以上保密行政管理部门指定的销毁机构进行粉碎或熔毁,并留存《涉密载体销毁证明》。

Q:能否通过电商平台下单?

A:涉密设备禁止在公开电商平台交易。须通过线下单一来源或邀请招标方式采购,全程留痕。


五、采购后的持续管理

1. 建立“一机一档”

每台设备建立独立档案,包含:

  • 采购合同及保密条款
  • 检测报告复印件
  • 维修、升级记录

2. 年度保密技术检测

即使设备运行正常,也必须每12个月进行一次保密技术检测,重点排查:

保密科技产品采购流程_涉密设备采购注意事项
(图片来源 *** ,侵删)
  1. 是否存在未知无线模块
  2. 日志是否被异常清除
  3. 国密算法调用是否失效

3. 人员离岗交接

使用人员调离岗位时,需完成:

  • 数据彻底清除(至少3次覆写)
  • 交接双方与保密办三方签字确认
  • 更新设备责任人信息

六、写在最后

保密科技产品采购不是简单的“买设备”,而是一场贯穿需求、选型、运输、部署、运维、报废全生命周期的保密工程。任何环节出现疏漏,都可能成为攻击者的突破口。只有把每个细节做成“铁规”,才能真正守住秘密。

  • 评论列表

留言评论